蘇州市軌道交通5號線西段TRD止水帷幕工程位于蘇州市金雞湖大道和通園路交叉地段,總方量四千方,由三號TRD班組施工,在2017年12月17日進場,2018年1月27號施工結束。
項目概況
軌交5號線西起吳中區集散中心站,東至工業園區陽澄湖站,將吳中胥口、木瀆南部、高新區、古城區以及工業園區綜合商務城等城市核心片區串聯起來,對于緩解中心城區交通壓力、進一步優化軌道交通骨干線網布局具有重要意義,同時也方便了金雞湖東西岸和太湖沿線的旅游出行。
蘇州市軌道交通5號線西段工程工點包括:地下車站22座,地下區間22段,胥口車輛段,通園路主變電站、線網控制中心及3號、5號線聯絡線。5號線西段工程線路走向如圖:
5號線西段工程線路走向示意圖
工程地質
擬建通園路站位于金雞湖大道與通園路交匯處,與規劃7號線通園路站換乘,5號線通園路站設置在通園路西側,沿金雞湖大道布置。場地一般地面標高為2.79~4.15m(根據勘探孔孔口標高統計),相對高差為1.36m,場地地勢較為平坦。
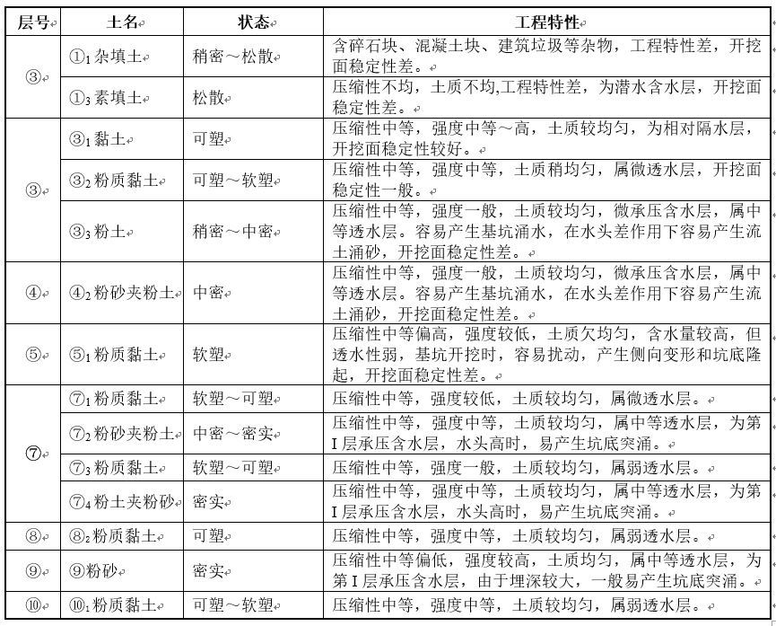
根據本次勘探結果,擬建車站場地地表下80m深度范圍內所揭露的地層除填土外,均為第四系上更新統~下更新統的沖湖積相、海陸交互相沉積物,巖性主要為黏土、粉質黏土、粉土和粉砂。根據各土層的物理力學性質、沉積環境、成因類型,按《蘇州市軌道交通5號線工程巖土分層系統》,本場地共分為8個工程地質層,14個工程地質亞層。自上而下分布如下:①1雜填土層、①3素填土層、③1黏土、③2粉質黏土、③3粉土、④2粉砂夾粉土、⑤1粉質黏土、⑦1粉質黏土、⑦2粉砂夾粉土、⑦3粉質黏土、⑦4粉土夾粉砂、⑧2粉質黏土、⑨粉砂、⑩1粉質黏土。
根據區域地質資料分析,場地勘察深度內各土層分布總體分布相對穩定,土層均勻性一般。
本工程場地地震地質條件相對較好,不具備由于地震作用而產生的地面破裂和裂縫、砂土液化、滑坡、軟土震陷等地震地質災害的條件,場地區域穩定。
勘察場地地表下80m深度內各土層分布較穩定,土的類型以中軟土為主,場地類別為Ⅲ類,雖然場地地下水、流土和管涌等是影響工程建設的不利因素,但經過適當防治處理后可以消除,擬建場地適宜本工程建設。

地基土工程特性分析一覽表
TRD工法工藝詳述
主要施工工藝
TRD工法主要分為:切割箱自行挖掘下沉工序一切割成墻工序一切割箱拔出分解工序。其中,切割成墻工序包括:先行挖掘、回撤挖掘、成墻攪拌3個步驟,即切割箱鉆至設計深度后,在挖掘液配合下先挖掘一段距離,然后回撤挖掘至原處,最后在固化液注入同時向前推進攪拌成墻。
TRD工法試成墻及相關參數
根據試成墻施工情況及測試結果,TRD水泥土攪拌墻的施工質量主要取決于攪拌是否均勻。根據不同土層調整 各種施工參數,如水泥用量、水灰比、搭接區域的寬度,以及注漿壓力和時間、攪拌及箱體拔出底部注漿等各項參數等指標。
本TRD工法施工采用三工序施工工藝是可行的,墻體垂直度可達1/300,14d鉆孔取芯無側限抗壓強度為0.28-0.41MPa,28d鉆孔取芯無側限抗壓強度為1.05~1.38MPa,試成墻體質量滿足設計要求,膨潤土摻量100 kg/m3和水泥摻量25%是合理的。
施工現場
TRD設備低,滿足安全距離條件下實現高壓線下施工
TRD工法(Trench-Cutting & Re-mixing Deep Wall Method),又稱等厚度水泥土地下連續墻工法,其基本原理是利用鏈鋸式刀具箱豎直插入地層中,然后作水平橫向運動,同時由鏈條帶動刀具作上下的回轉運動,攪拌混合原土并灌入水泥漿,形成一定強度和厚度的墻。
TRD工法通過水平橫向運動成墻,可形成沒有接口的等厚連續墻體,其止水防滲效果遠遠優于柱列式地下連續墻和柱列式攪拌樁加固,其主要特點是環境污染小、成墻連續、表面平整、厚度一致、墻體均勻性好、防滲性能好、施工安全,與傳統柱列式地下連續墻相比隔滲,經濟性好。
TRD工法適應粘性土、砂土、砂礫及礫石層等地層,在標貫擊數達 50~60 擊的密實砂層、無側限抗壓強度不大于5MPa的軟巖中也具有良好的適用性。可廣泛應用于超深隔水帷幕、型鋼水泥土攪拌墻、地墻槽壁加固等領域。